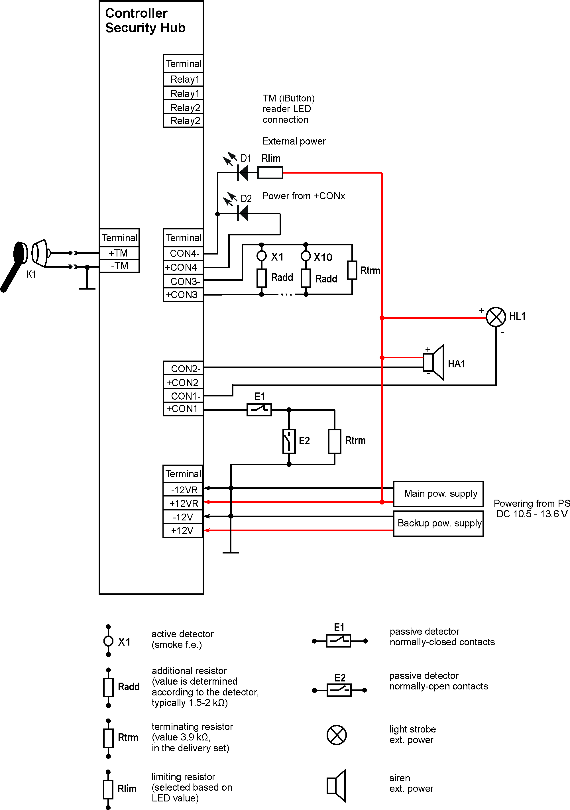
Wiring diagram of hardwired sirens and strobes, intrusion type zones (active and passive), fire type zones (active), Touch Memory (iButton) readers and power supplies:
 |
| pic. 1 |
Wiring diagram of Security Hub and Astra-KTM-S (sensor keypad-emulator of the iButton keys):
 |
| pic. 2 |