Security Hub 2.0 Схемы проводных подключений

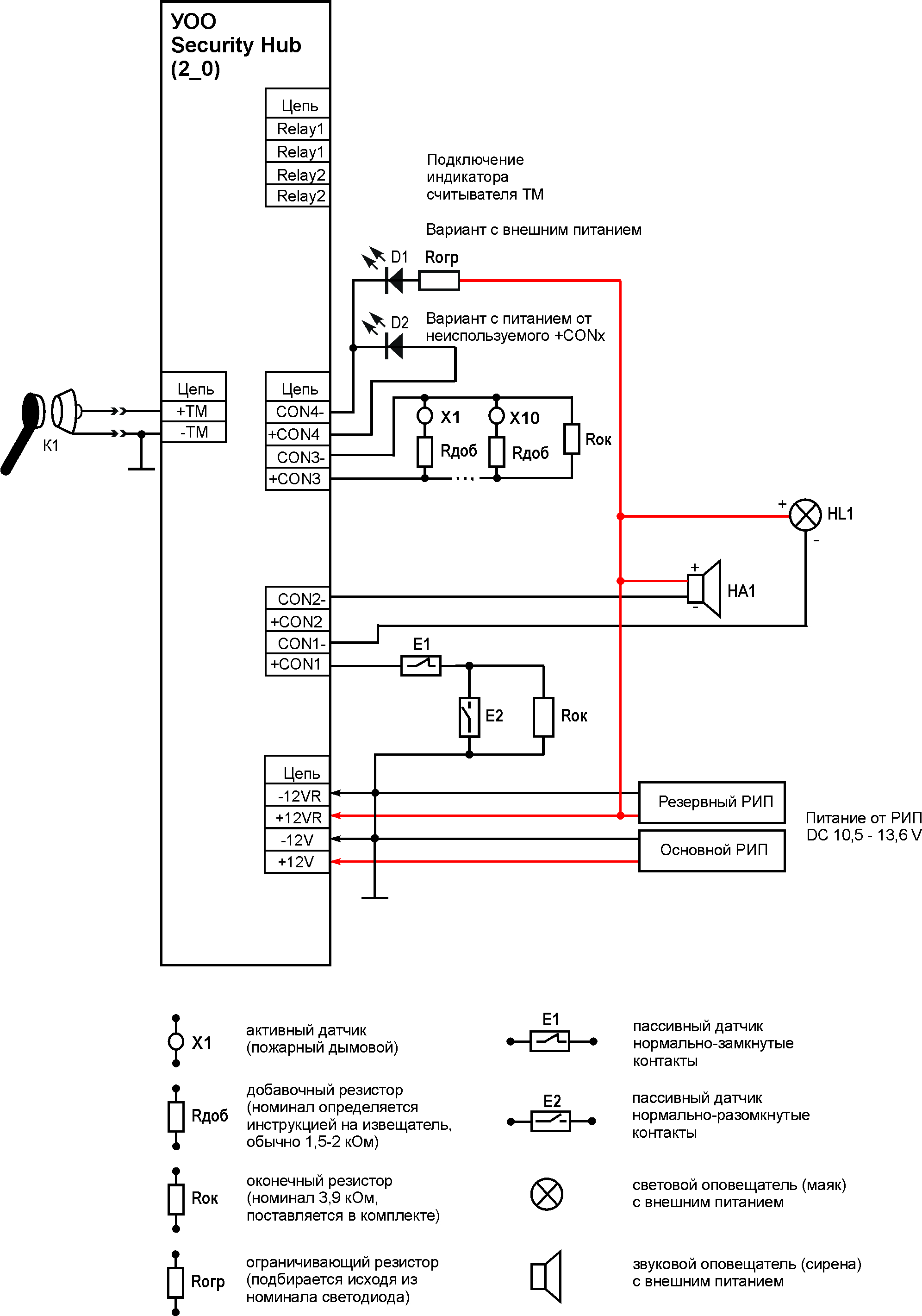
Подключение проводных оповещателей, ШС охранного/технологического типа и ШС пожарного типа:

рис. 1

 

Подключение клавиатуры-эмулятора ключей ТМ Астра-КТМ-С

рис. 2