Линия RS-485 типа «Кольцо»

Линия RS-485 типа «Кольцо»

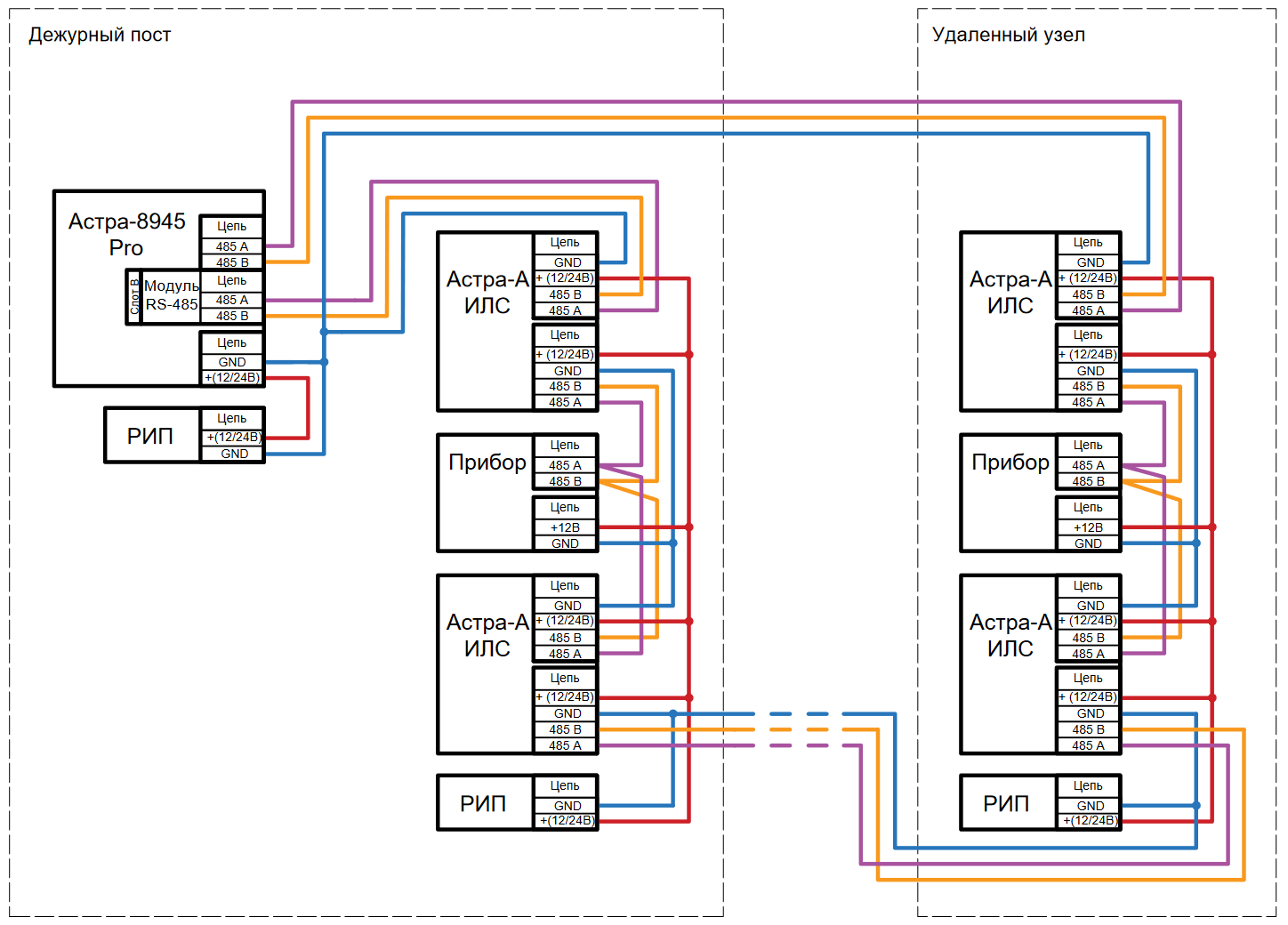
Тип соединения "кольцо" с применением изоляторов.
Все приборы соединяются по кольцовому интерфейсу RS-485. Кольцо интерфейса физически формируется между встроенным портом самого прибора и портом через модуль «Астра-RS-485». Модуль «Астра-RS-485» устанавливается в ППКОП «Астра-8945 Pro» в слот расширения В (при этом в слоте А сохраняется возможность использования модулей коммуникации «Астра-GSM (ПАК Астра)» и «Астра-LAN (ПАК Астра)»). Также «Астра-RS485» может быть установлен в ППКОП «Астра-812 Pro», имеющий один слот расширения, но при этом исключается возможность использования модулей коммуникации.
Для защиты линии RS-485, применяются изоляторы Астра-А ИЛС.
Изоляторы должны располагаться как можно ближе к корпусу приборов. При этом единичная неисправность, обрыв или короткое замыкание участка кабельной линии не приведут к выходу из строя всей системы.
Длина линии между приборами не должна превышать 1000 м, длина всего кольца может быть больше 1000м.
Если ППКОП и приборы питаются от разных источников питания, то необходимо объединить цепи «GND» всех приборов и ППКОП для выравнивания их потенциалов. Несоблюдение этого требования может привести к неустойчивой связи ППКОП с приборами.
Схема подключения приборов линию RS-485 типа "кольцо".

рис. 1

 

https://www.teko.biz/upload/project/RS-485_по-каналу-Оптоволокно.pdf

https://www.teko.biz/upload/project/RS-485_подключение_Кольцо.pdf